网站首页
关于我们
服务介绍
新闻资讯
政策法规
客户服务
诚聘英才
联系我们
服务项目
服务流程
项目公示
您的位置:
首页
> 服务介绍 >
项目公示
项目公示
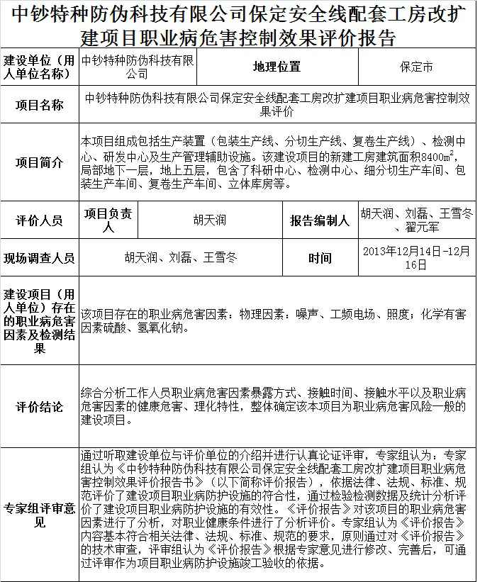
中钞特种防伪科技有限公司保定安全线配套工房改扩建项目职业病危害控制效果评价
添加时间:2017-12-19 16:26:57 浏览次数:27
关于我们
公司简介
公司资质
企业文化
组织机构
从业承诺书
实验室
服务介绍
服务项目
服务流程
项目公示
新闻资讯
公司新闻
行业动态
开云网页版·官方版在线登入-开云(中国)
Copyright © 开云网页版·官方版在线登入-开云(中国) All Rights Reserved
返回顶部